








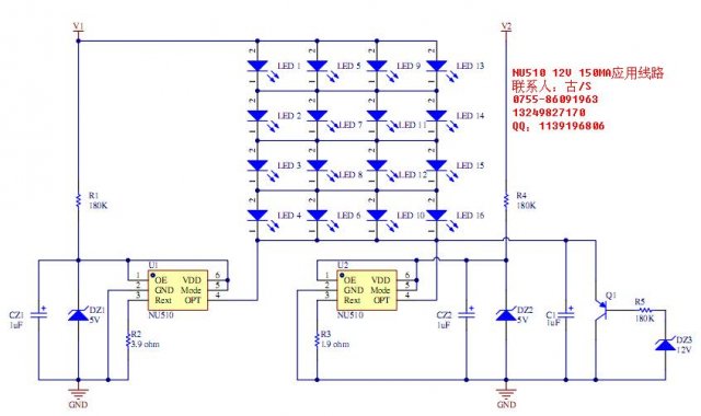
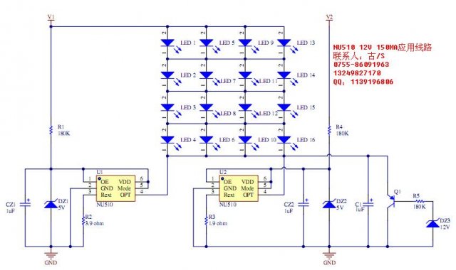
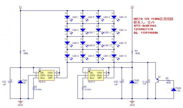
NU510恒流IC规格书.pdf (1.18 MB)
|手机版|搜索|焦点光学|光电工程师社区
( 鄂ICP备17021725号-1 鄂网安备42011102000821号 )
Copyright 2015 光电工程师社区 版权所有 All Rights Reserved.
申明:本站为非盈利性公益个人网站,已关闭注册功能,本站所有内容均为网络收集整理,不代表本站立场。如您对某些内容有质疑或不快,请及时联系我们处理!
© 2001-2022 光电工程师社区 网站备案号:鄂ICP备17021725号 网站公安备案号:鄂42011102000821号 Powered by Discuz! X3.2
GMT+8, 2026-4-2 10:08